

第1页 / 共200页

第2页 / 共200页

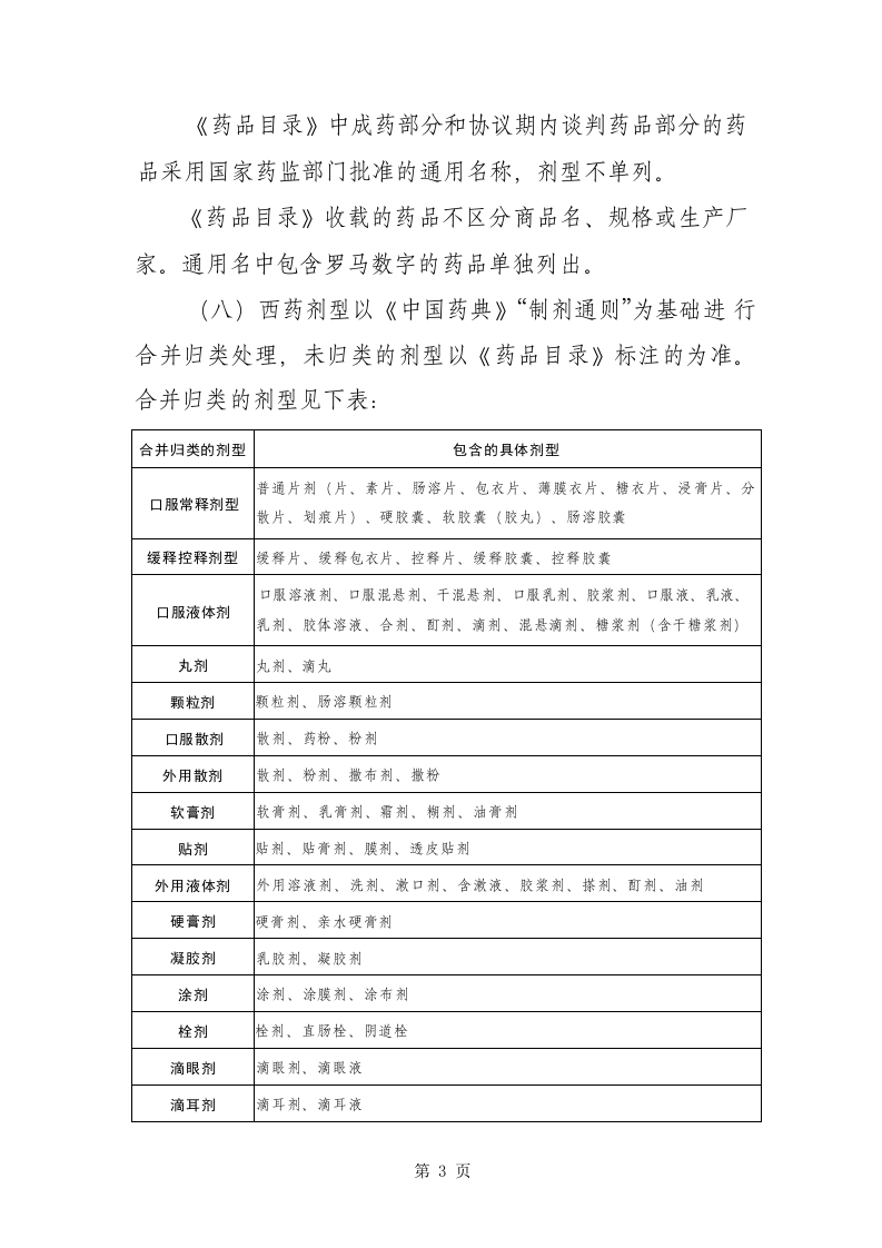
第3页 / 共200页

第4页 / 共200页
试读已结束,还剩196页,您可下载完整版后进行离线阅读
© 版权声明
© 本站内容版权归原作者所有。
本站仅为信息存储平台,不对文章观点负责,请谨慎甄别。
禁止任何形式的商业用途!如有侵权,请联系我们,将于7日内处理。
站如收取任何费用(例如会员费、下载费等),均仅为维持服务器运营、带宽及数据存储所产生的成本费用,并非对版权内容的售卖或商业授权,特此说明。
THE END
凡例《国家基本医疗保险、工伤保险和生育保险药品目录》(简称《药品目录》)是基本医疗保险和生育保险基金支付药品费用的标准。临床医师根据病情开具处方、参保人员购买与使用药品不受《药品目录》的限制。工伤保险基金支付药品费用范围参照本目录执行。凡例是对《药品目录》中药品的分类与编号、名称与剂型、备注等内容的解释和说明,是《药品目录》的组成部分,其内容与目录正文具有同等政策约束力。一、目录构成(一)《药品目录》西药部分、中成药部分、协议期内谈判药品(含竞价药品,下同)部分和中药饮片部分所列药品为基本医疗保险、工伤保险和生育保险基金准予支付费用的药品。其中西药部分1398个,中成药部分1336个(含民族药95个),协议期内谈判药品部分425个(含西药367个、中成药58个),共计3159个。(二)西药、中成药和协议期内谈判药品分甲乙类管理,西药甲类药品393个,中成药甲类药品246个,其余为乙类药品。协议期内谈判药品按照乙类支付。(三)中药饮片部分除列出基本医疗保险、工伤保险和第1页
暂无评论内容