-c39513949d-doc-1.webp)
-c39513949d-doc-1.webp)
第1页 / 共108页
-c39513949d-doc-2.webp)
第2页 / 共108页
-c39513949d-doc-3.webp)
第3页 / 共108页
-c39513949d-doc-4.webp)
第4页 / 共108页
-c39513949d-doc-5.webp)
第5页 / 共108页
试读已结束,还剩103页,您可下载完整版后进行离线阅读
© 版权声明
© 本站内容版权归原作者所有。
本站仅为信息存储平台,不对文章观点负责,请谨慎甄别。
禁止任何形式的商业用途!如有侵权,请联系我们,将于7日内处理。
站如收取任何费用(例如会员费、下载费等),均仅为维持服务器运营、带宽及数据存储所产生的成本费用,并非对版权内容的售卖或商业授权,特此说明。
THE END
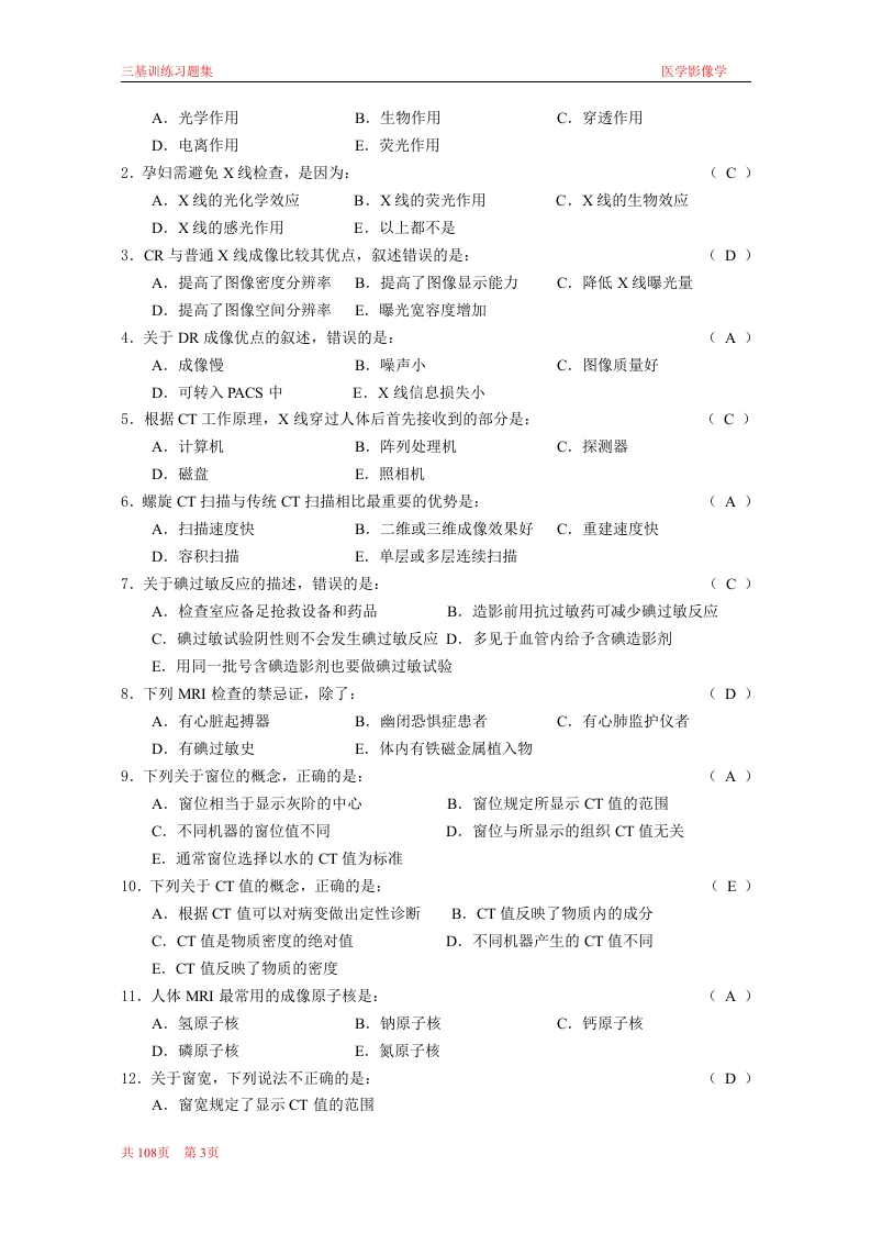
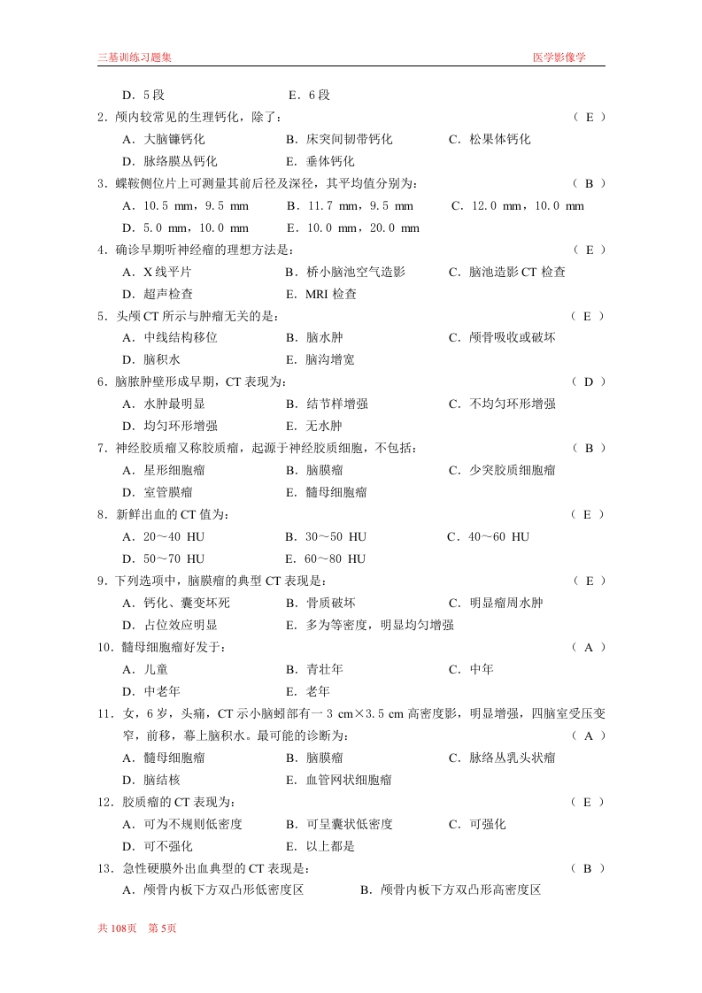
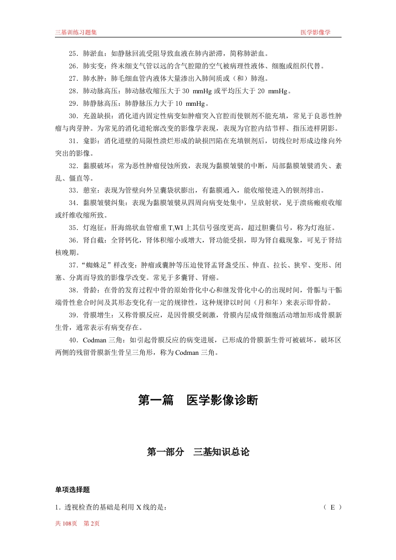
三基训练习趣集医学影像学常用医学影像学名称术语1.医学影像学:指通过各种成像技术使人体内部结构和器宫成像,借以了解人体解剖与生理功能状况及病理变化,以达到诊断目的的技术,属于活体器宫的视诊范畴,是特殊的诊断方法。2.体素:CT图像处理时将选定层面分为若干个体积相同的立方体,称之为体素。3.像素:CT数字矩阵中的每个体素数字经数字/模拟转换器转为由黑到白不等灰度的小方块,构成CT图像,称之为像素。4.窗位:把要显示的组织的CT值放在窗宽范围的中心位置,这就是窗位。5.窗宽:借助计算机,把需要显示的组织的CT值范围取出,按从黑到白不同灰度在显示屏上显示,这样CT值较小的差别也可以在图像中看出,这个范围就是窗宽。6.PACS:图像存档和传输系统,是保存和传输图像的设备与软件系统。7.造影检查:人为引入人体管腔内或组织间隙的低密度或高密度的各种造影剂,目的是形成对比,以更好地显示组织结构及病变。8.脑萎缩:各种原因所致脑组织减少而继发的脑室和蛛网膜下隙扩大。9.脑积水:脑脊液产生和吸收失衡或脑脊液循环通路障碍所致脑室系统异常扩大。10.出血性脑梗死:脑梗死后缺血区血管再通,梗死内血液溢出。11.腔隙性脑梗死:脑穿支小动脉闭塞引起的深部脑组织较小面积的缺血性坏死。12.硬膜外出血:顿内出血积聚于颅骨与硬膜之间。13.硬膜下出血:颅内出血积聚于硬膜与蛛网膜之间。14.肺血减少:肺动脉血流量异常减少。15.骨质软化:单位体积内骨组织有机成分正常而钙化不足,因而骨内钙盐含量减少,骨质变软。16.骨质增生硬化:单位体积内骨量增多,组织学上可见骨质增厚、骨小梁增粗增多,这是成骨增多或破骨减少或两者同时存在所致。17.骨质疏松:单位体积内骨量减少,即骨的有机成分和钙盐都减少,但单位重量的骨质含钙量正常,即化学成分不变。18.骨质破坏:局部骨组织为病理组织所代替而造成的骨组织消失。19.骨质坏死:骨组织局部代谢停止,坏死的骨质称死骨。20.关节脱位:组成关节的骨骼有脱离或错位。21.肺门舞蹈:透视下见肺动脉扩张搏动增强,是肺动脉高压的表现。22.肺充血:又称肺血管增多,即肺动脉血流增多。X线表现为肺门增大,肺纹理增多增粗,肺动脉段凸出,透视时可见肺动脉搏动增强,扩张的血管边缘清楚,肺野透亮度增加。见于左向右分流畸形,心脏排血量增多。23.肺不张:支气管突然阻塞后,肺泡内的气体多在18~24h被吸收,相应的肺组织萎缩。24.肺空洞:是肺内病变组织发生坏死后经引流支气管排出形成的。共108页第1页
暂无评论内容