医者文库-医护人员专用文库平台
  • 考试
    • 执业资格考试
    • 规培/考研/医学生考试
    • 医学考研
    • 医学专项考试
    • 招聘考编
    • 职称晋升考试
    • 院内考核
  • ppt
    • 护理管理
    • 临床业务培训
    • 医务管理
    • 工作总结
    • 应急预案
    • 院感防控
  • 写材料素材
    • 工作总结
    • 党课讲稿
    • 发言材料
    • 对照检查
    • 报告总结
    • 述职报告
  • 指南共识
  • 医院管理
    • 管理制度
    • 工作手册
    • 合同表格
    • 岗位职责
    • 应急预案
    • 绩效考核
发布开通会员
黄金会员
黄金会员
黄金会员开通黄金会员
  • 全站资源折扣购买
  • 部分内容免费阅读
  • 一对一技术指导
  • VIP用户专属QQ群
开通黄金会员
  • 登录
  • 注册
  • 考试
    • 执业资格考试
    • 规培/考研/医学生考试
    • 医学考研
    • 医学专项考试
    • 招聘考编
    • 职称晋升考试
    • 院内考核
  • ppt
    • 护理管理
    • 临床业务培训
    • 医务管理
    • 工作总结
    • 应急预案
    • 院感防控
  • 写材料素材
    • 工作总结
    • 党课讲稿
    • 发言材料
    • 对照检查
    • 报告总结
    • 述职报告
  • 指南共识
  • 医院管理
    • 管理制度
    • 工作手册
    • 合同表格
    • 岗位职责
    • 应急预案
    • 绩效考核
开通会员 尊享会员权益
登录
注册
找回密码

快速登录

微信登录

绩效考核共8篇

分类
    材料范文行政管理ppt考试
子分类
    管理制度工作手册绩效考核应急预案合同表格院感
排序
    更新浏览点赞评论
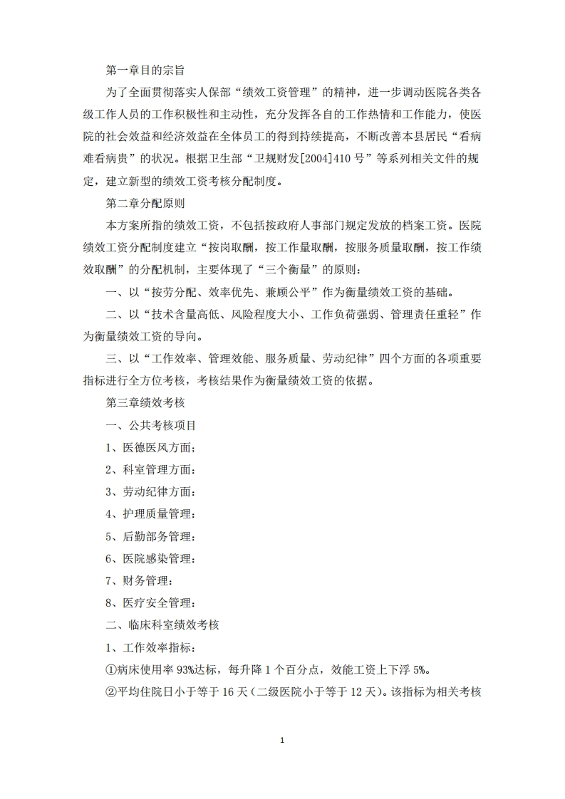
医院医务科绩效考核细则-医者文库

医院医务科绩效考核细则

付费资源¥29
医用文库的头像-医者文库9个月前
0.20MB5页0479
医务人员绩效考核方案(2)-医者文库

医务人员绩效考核方案(2)

付费资源¥29
医用文库的头像-医者文库9个月前
21.93KB9页0307
医务科绩效考核指标-医者文库

医务科绩效考核指标

付费资源¥29
医用文库的头像-医者文库9个月前
3.22MB2页0357
医务科绩效考核方案-医者文库

医务科绩效考核方案

付费资源¥29
医用文库的头像-医者文库9个月前
2.10MB52页0528
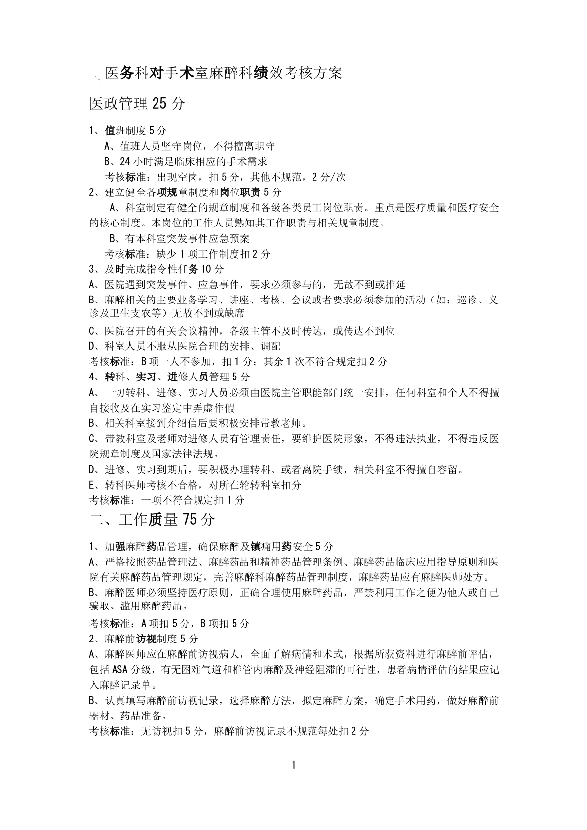
医务科对手术室麻醉科绩效考核方案-医者文库

医务科对手术室麻醉科绩效考核方案

付费资源¥29
医用文库的头像-医者文库9个月前
3.61MB3页0319
精选医院科室绩效考核方案-医者文库

精选医院科室绩效考核方案

付费资源¥29
医用文库的头像-医者文库9个月前
0.45MB14页0275
202x年医院科室绩效考核方案-医者文库

202x年医院科室绩效考核方案

付费资源¥29
医用文库的头像-医者文库9个月前
3.56MB13页04110
(KPI绩效考核)医院医务科主任绩效考核指标-医者文库

(KPI绩效考核)医院医务科主任绩效考核指标

付费资源¥29
医用文库的头像-医者文库9个月前
0.15MB5页02913
  • 医者文库-医护人员专用文库平台

    医者文库,为您提供:各种工作总结、会议发言、党建、医院科室培训、护理查房、医院管理制度资料,加入会员,全站免费下载!
  • 版权声明 PPT 写作材料 管理制度

    Copyright © 2025 · 医者文库 · .
    扫一扫加微信-医者文库
  • 扫码加微信-医者文库

    扫码加微信
扫码添加微信-医者文库
在手机上浏览此页面

登录
没有账号?立即注册
用户名或邮箱
登录密码
找回密码

社交账号登录

微信登录
注册
已有账号,立即登录
设置用户名
设置密码
重复密码
扫码登录
使用其它方式登录或注册扫码登录

本站资料vip会员全部免费

本站汇集医务工作人员常用资料、PPT

开通年度会员,全站文件免费下载!

微信扫码登录,开通会员,如有问题请联系网站客服

开通会员